Trac-Car Technology

โžก๏ธ StormZ Application - Cyclones 2024-2025 South Pacific and South Indian Basins

Gravity, Radiation and Weather Plots and Animations

Storm Index Fractals Animation Seasonal Averages 2015-2025

Click to enlarge

๐ŸŒ€ Storm Volatility Signals: These plots show fractal energy build-up patterns in the days leading to tropical storm formation, with focus on the Atlantic and Indo-Pacific basins.

Radiation Top Volatility By Weather Cell by Season 2022- 2025 Animation

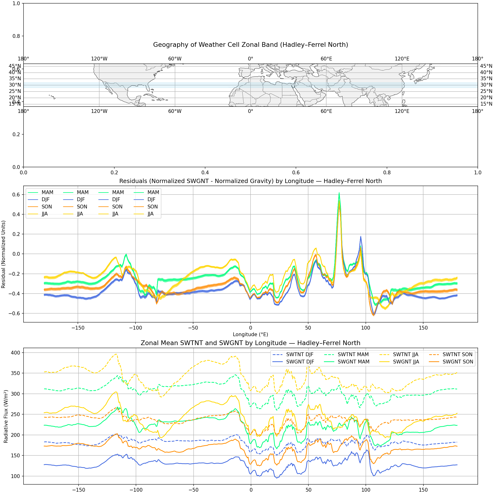
๐Ÿ“ŠRadiation Volatility by Latitude by Longitude by Season

Global Storm Genesis by Season by Latitude and Longitude 2022- 2025 Animation

๐Ÿ“ŠGlobal Storm Genesis by latitude by Longitude Year

Radiation Volatility by Season Animations

๐Ÿ“Š December, January and February (DJF) ๐Ÿ“Š March, April and May (MAM) ๐Ÿ“Š June, July and August (JJA) ๐Ÿ“Š September, October and November (SON)

โ„๏ธ Arctic & Antarctic and other Geographic Volatility Zones: High Lyapunov exponents and DFA metrics reveal seasonal instability zones near Greenland and West Antarctica, correlating with known tipping points.

Weather Cell Latitude Band by Geography

๐Ÿ“Š Latitude Band (-90 -63): Polar South ๐Ÿ“Š Latitude Band (-62 -58): Ferrelโ€“Polar South ๐Ÿ“Š Latitude Band (-62 -33): Ferrel South ๐Ÿ“Š Latitude Band (-32 -28): Hadleyโ€“Ferrel South ๐Ÿ“Š Latitude Band (-27 -1): Equatorโ€“Hadley South ๐Ÿ“Š Latitude Band (0 27): Equatorโ€“Hadley North ๐Ÿ“Š Latitude Band (28 32): Hadleyโ€“Ferrel North ๐Ÿ“Š Latitude Band (33 57): Ferrel North ๐Ÿ“Š Latitude Band (58 62): Ferrelโ€“Polar North ๐Ÿ“Š Latitude Band (63, 90): "Polar North"

North Atlantic Hurricane Region Fractals Plots

๐Ÿ“Š Water Vapour (TQV) Lyapunov and DFA 2022 ๐Ÿ“Š Water Vapour (TQV) Longitude Lyapunov and DFA 2022 - 2025 ๐Ÿ“Š Water Vapour (TQV) DFA by Date ๐Ÿ“Š Water Vapour (TQV) Lyapunov 2022-2025 ๐Ÿ“Š Water Vapour (TQV) Lyapunov 2022- 2025 ๐Ÿ“Š Radiation Mean DFA 2022 - 2025 ๐Ÿ“Š Radiation Mean Lyapunov 2022 - 2025 ๐Ÿ“Š Radiation and DFA by Longitude 2022 - 2025

Gravity Volatility

๐Ÿ“Š Top 5 Gravity Lyapunov Volatility by Latitude and Longitude ๐Ÿ“ŠTop 5 Gravity DFA Volatility by Latitude and Longitude/a> ๐Ÿ“Š Top 5 Gravity HUrst Volatility by Latitude and Longitude ๐Ÿ“Š Top 2 Gravity and Radiation Volatility by Latitude and Longitude

Diverse Weather Plots

๐Ÿ“Š Correlation of Weather Related Variables, including Latitude ๐Ÿ“Š Radiation by Storm Index by Season Scatterplot ๐Ÿ“ŠSeasonal Storm Index Map ๐Ÿ“Š Seasonal Cyclone Genesis Points Latitude and Longitude